Пользователи Windows 10 Домашняя часто сталкиваются с неожиданными перезагрузками, длительным временем установки, некорректными настройками и неадекватными уведомлениями о доступных обновлениях.
Самая частая жалоба на Windows 10 – используемый подход в отношении обновлений безопасности и функций. Ежемесячные накопительные обновления и крупные обновления функций, выпускающиеся дважды в год, могут привести к неожиданным перезагрузкам, которые нарушают рабочий процесс и вызывают потерю несохраненного прогресса. Данная проблема особенно актуальна для пользователей Windows 10 Домашняя, которые лишены возможности отложить установку обновлений.
Computerworld: Обычные пользователи Windows 10 – «лабораторные крысы»
После релиза Windows 10 почти четыре года назад, Microsoft продолжает работу над функцией автоматических обновлений. Так, например, был добавлен период активности, который позволял снизить навязчивость обновлений во время рабочего процесса. Недавние обновления функций также сделали уведомления о доступных для установки обновлениях более очевидными.

Как отключить автоматическое обновление Windows 10
Windows 10: Почему не стоит нажимать кнопку «Проверить наличие обновлений»
«Британские учёные» или правда?
По всей видимости, данных изменений недостаточно. Новое исследование группы британских экспертов подтверждает, что Microsoft еще многое предстоит улучшить.
Отчет под названием «In Control with No Control: Perceptions and Reality of Windows 10 Home Edition Update Features» (с англ. «Контроль и его отсутствие: ожидание и реальность обновлений функций для Windows 10 Домашняя») было представлено на этой неделе на мероприятии «Workshop on Usable Security» в Сан-Диего, Калифорния. Исследователи Джейсон Моррис (Jason Morris), Ингольф Беккер (Ingolf Becker) и Саймон Паркин (Simon Parkin) из университетского колледжа Лондона создали детальную модель процедуры обновления Windows 10 April 2018 Update (версия 1803), а затем опросили группу из 93 пользователей Windows 10 Домашняя.
Итоговые выводы оказались неоднозначными. В целом, респонденты, считают, что новый подход к обновлению Windows 10 имеет существенные преимущества по сравнению с применяемой для предыдущих версий Windows концепцией. 53% опрошенных, которые имели опыт работы с прошлыми версиями Windows, посчитали обновление Windows 10 более простым и только 8% убеждены, что процесс обновления все-таки стал сложнее.
Аналогичным образом, большинство респондентов согласились с тем, что процесс обновления Windows 10 вызывает меньше прерываний, чем в предыдущих версиях (43% согласились, 21% не согласились).
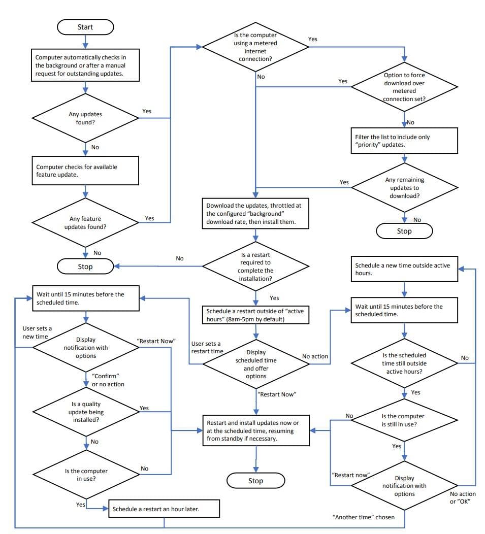
Исследователи утверждают, что неудачи Microsoft связаны с недостатками модели обновлений, которая «зависит от широкого диапазона свойств пользователя и системы». Данная модель была представлена в виде блок-схемы, сложной для понимания обычными домашними пользователями.

Функция «Период активности» чаще всего подвергается критике. Авторы отчета утверждают, что стандартные настройки функции по умолчанию не подходят для 97 процентов участников опроса.
Чтобы минимизировать прерывания от работы, пользователи должны полностью понимать концепцию функции «Период активности», и ее конфигурация должна идеально соответствовать их режиму использования системы.
Однако, на практике данные условия далеко не всегда выполняются. Во-первых, только 28 процентов респондентов знали о существовании функции «Период активности». Во-вторых, стандартное значение: с 8:00 до 17:00 – может и подходит для многих организаций, но совершенно не соответствует режимам использования домашних пользователей. Из 93 участников опроса только трое сообщили, что используют домашний компьютер в это время. Чаще всего респонденты используют ПК вечером в будние дни.
Среди 26 участников опроса, которые знали о функции, 10 ни разу не изменяли стандартные настройки – и это несмотря на то, что им совсем не подходило стандартное расписание.
Поэтому неудивительно, что около половины респондентов жаловались на неожиданные перезагрузки и прерывания.
Другой любопытный вывод данного исследования: пользователи не понимают, с какой периодичностью приходят обновления и даже не осознают разницы между ежемесячными обновлениями и полугодовыми обновлениями функций. Все это приводит к дополнительному недовольству, когда установка обновления функций занимает более часа, хотя ежемесячные обновления качества развертываются за несколько минут.
Среди респондентов было много опытных пользователей ПК с высшим образованием. 95% опрошенных заявили, что они доверяют Microsoft также или сильнее, чем другим компаниям-разработчикам ПО при доставке обновлений.
На основе полученных результатах, исследователи предложили несколько рекомендаций.
Важно, что Windows «получает разрешение на перезагрузку последовательно». Чтобы адаптировать систему под ваши потребности следует внести корректировки в параметры «Периода активности» для Windows 10 Домашняя. Также очень желательным нововведением стало бы более наглядное отображение прогресса.
Кроме того, исследователи раскритиковали Windows 10 за недостаточное уведомление о перезапусках. В отличие от Chromebook, Windows 10 Домашняя не выводит постоянного предупреждения о том, что система ожидает перезагрузки.
Данная проблема становится особенно актуальной, когда пользователь выбирает вариант перезапуска в определенное время. В этом случае система показывает предупреждение, а затем в течение нескольких минут перезагружается. Исследователи отмечают, что «когда пользователь занимается другими задачами, компьютер может неожиданно перезагружаться, несмотря на выбранное время». Они убеждены, что компьютер не должен перезагружаться, пока находится в активном использовании.
Наконец, британские эксперты предлагают Microsoft улучшить предупреждения о необходимости более длительного времени для установки обновления функций. По их словам, текущая реализация не позволяет установить точные ожидания о требуемом времени на установку.
Последняя рекомендация также тесно перекликается с другим насущным вопросом: зачем выпускать обновления функций дважды в год? Учитывая длительное время установки и высокий риск сбоев и проблем, добавление пользователям Windows 10 Домашняя контроля над их установкой стало бы очень желаемым улучшением.
На самом деле, почему бы не выпускать обновления функций раз в год? Может быть, двух обновлений функций слишком много для обычных пользователей?
По материалам ZDNet
Последние статьи #Windows
• Microsoft передала ФБР ключи для расшифровки данных BitLocker в Windows: хранение ключей восстановления в «облаке» открыло доступ к данным
• Microsoft представила winapp — новый CLI-инструмент для разработки приложений Windows
• Microsoft напомнила об окне перехода с Dev на Beta канал Windows Insider — скоро оно закроется
• Обновление KB5074157 (Build 26220.7653) для Windows 11, версия 25H2 (Dev) (Beta)
• ISO-образы Windows 7 и Vista со всеми обновлениями (январь 2026) доступны для загрузки
• Microsoft улучшает поддержку Markdown в Блокноте и добавляет генерацию раскрасок в Paint в Windows 11